资产管理处(招标采购管理办公室)
搜索
目录
返回首页 导航目录
  • 部门首页
  • 部门概况
    • 部门介绍
    • 工作职责
  • 工作动态
  • 招标采购
  • 规章制度
    • 政策法规
    • 学校制度
  • 下载中心
  • 学校首页
规章制度
  • 政策法规
  • 学校制度
推荐新闻

智能机械手臂辅助系统公开招标公告

2025-10-24

船舶智能制造实训基地--现代轴系装调实训室建设项目(第二次)中标结果公示

2025-10-15

2025学校大宗食材供应商采购项目招标公告

2025-10-14
规章制度 学校制度
当前位置: 规章制度 学校制度

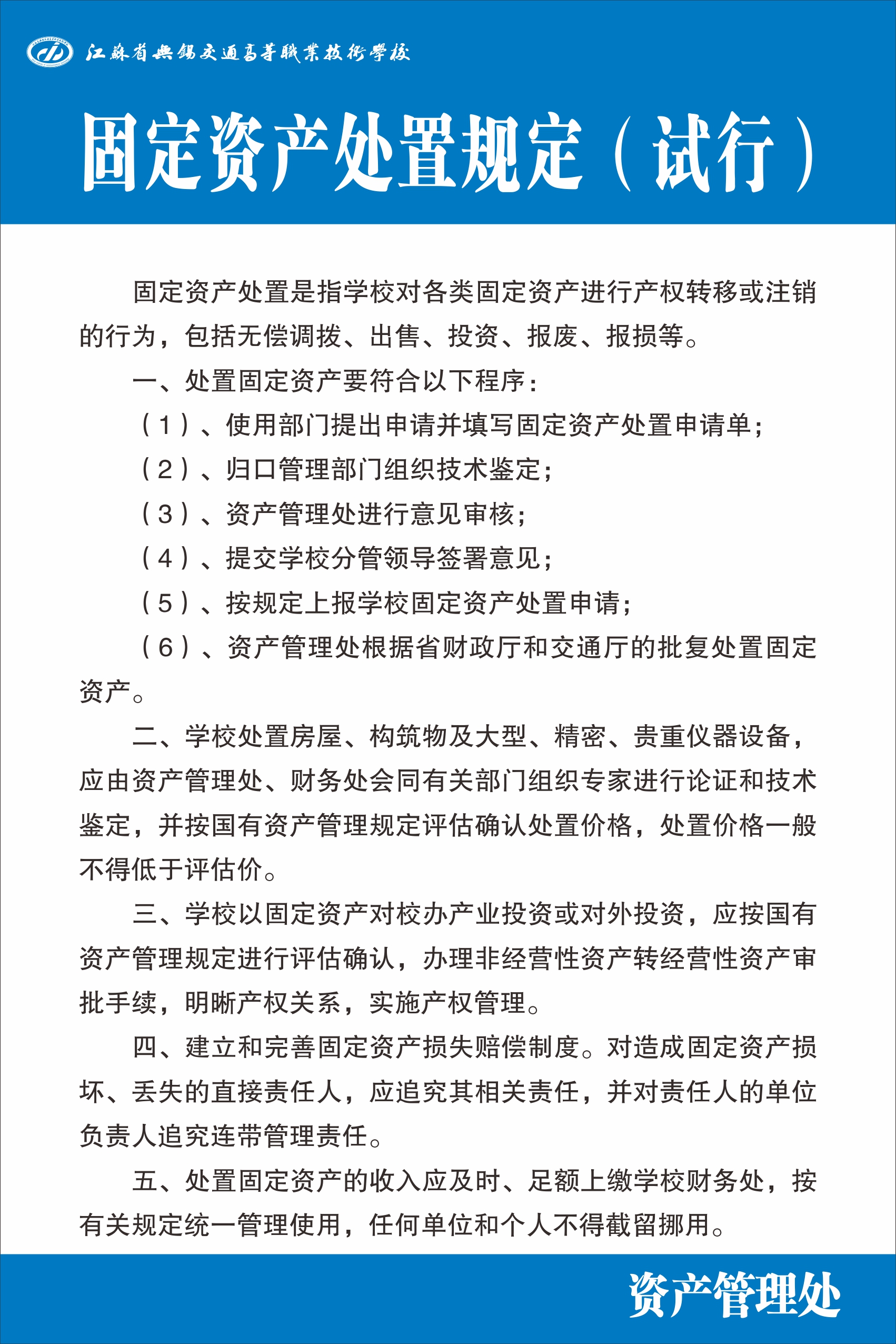
固定资产处置规定(试行)

作者:资产管理处 来源:资产管理处 必一体育·(中国)官方网站:2018-04-16 浏览量:

固定资产处置规定(试行).jpg

上一篇: 固定资产管理办法(修订版)
下一篇: 采购与招投标工作流程
版权所有:必一体育·(中国)官方网站Copyright©2020 学校地址:无锡市钱荣路98号

邮编:214151 电话:0510-68781151 传真:0510-85516647

备案号:苏ICP备11054600号
建议使用IE10及以上版本浏览器浏览,推荐分辨率:1920*1080 技术支持:成都依能科技股份有限公司
MK平台 | 星空在线 | 华体会网页版页面登入界面 | 开云线上平台 | 爱体育在线网站 | 华体会体育官网入口 | 荣耀体育网页版 | 乐动在线登录官网 | 必一平台 |